Appelez maintenant +91 95017 65000

our product page banner

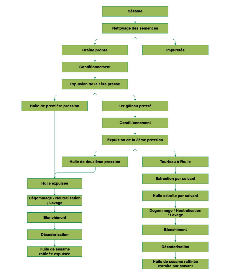
Organigramme du processus de fabrication de l’huile de sesame

Organigramme du processus de fabrication de l’huile de sesame

Demander un devis

(Veuillez remplir le formulaire ci-dessous)

Drag & Drop Files, Choose Files to Upload