Organigramme du processus de fabrication de l’huile de tournesol
GOYUM GROUP fournit une ligne complète de production d’huile de tournesol, incluant le nettoyage des graines, le concassage, l’égrenage, le laminage, la cuisson/conditionnement, l’extraction par presse à huile, l’extraction par solvant, et l’usine de raffinage de l’huile.
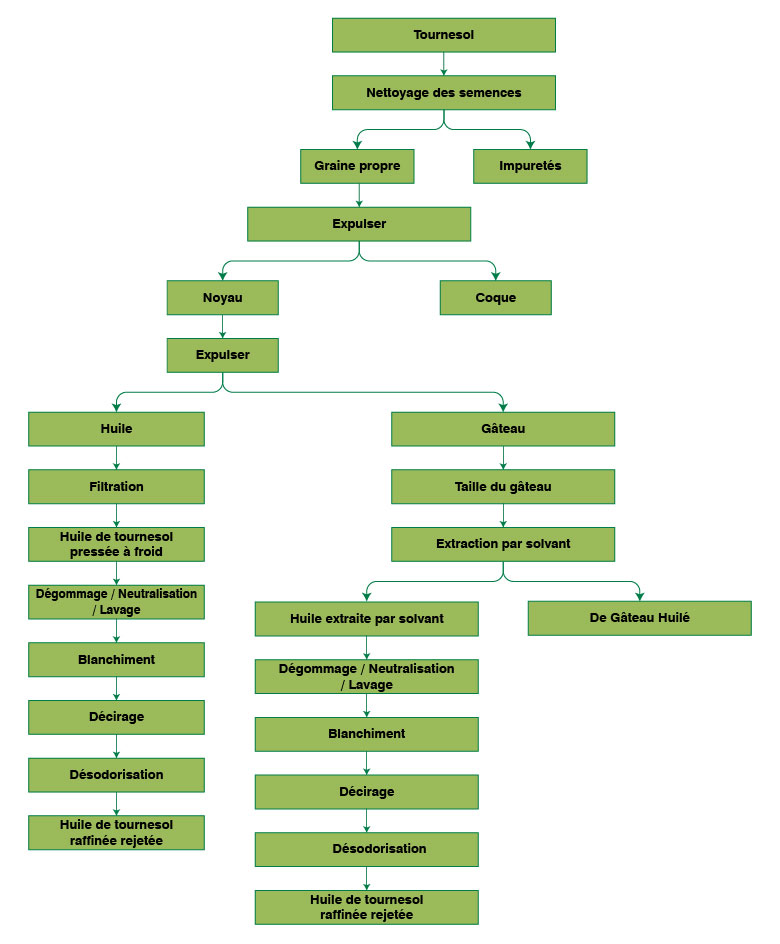
Processus impliqués dans l’usine de production d’huile pour démarrer une activité de fabrication d’huile de tournesol
Marché de l’industrie de l’huile de tournesol
Les principaux producteurs d’huile de tournesol sont l’Ukraine, la Russie, l’Argentine, la Turquie, la Chine, l’Afrique du Sud, la Serbie, le Kazakhstan, les États-Unis, le Myanmar, la Moldavie, le Pakistan et l’Inde.
Large application de la production d’huile de tournesol
Huile de cuisson : L’huile de tournesol est reconnue pour ses caractéristiques de qualité, telles que sa couleur claire, son goût neutre, sa richesse en acides gras insaturés, sa faible teneur en acide linoléique et son point de fumée élevé. De l’amélioration de la santé cardiaque à l’entretien de l’éclat de la peau en passant par le renforcement de l’énergie et du système immunitaire, les bienfaits de l’huile de tournesol contribuent à prendre soin de la santé globale et à réduire le risque de maladies graves telles que le cancer et l’asthme.
Usages industriels : Elle peut également être utilisée dans la production de peintures, savons et détergents, adhésifs et plastiques, assouplissants pour tissus, carburant diesel, etc
Cherchez-vous à démarrer une nouvelle usine de production d’huile de tournesol ou à étendre votre installation existante ?
L’usine de traitement de l’huile de tournesol proposée par GOYUM est robuste, polyvalente, fiable et efficace. Cette usine de traitement de l’huile de tournesol repose sur une technologie pratiquement éprouvée, qui est non seulement économe en énergie et respectueuse de l’environnement, mais aussi économique.
Veuillez remplir le formulaire de demande ci-dessous afin que nous puissions vous contacter et vous fournir la meilleure solution adaptée à vos besoins.
