Appelez maintenant +91 95017 65000

our product page banner

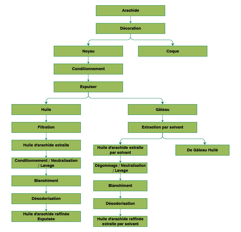
Processus de fabrication de l’huile d’arachide

Le processus de fabrication de l’huile d’arachide se divise en deux méthodes : la première est le pressage mécanique et la seconde l’extraction par solvant. Le pressage mécanique peut extraire 85 % de l’huile, le reste étant extrait par la méthode d’extraction au solvant. Selon la technologie de pressage mécanique, le processus de production de l’huile d’arachide peut être divisé en trois phases : la préparation des arachides, le pressage et le raffinage de l’huile brute.

Schéma de flux du processus de fabrication de l’huile d’arachide
Procédé de fabrication de l'huile d'arachide

Voici les étapes de base pour extraire l’huile d’arachide :

Étape 1: Nettoyage

Étape 2: Décorticage

Étape 3: Cuisson

Étape 4: Pressage

Étape 5: Filtration

Étape 1 : Nettoyage

Après la récolte, les arachides sont reçues dans les installations de traitement. Les lots d’arachides récoltées contiennent des arachides entières avec coquille, certaines arachides décortiquées et des corps étrangers (par exemple, feuilles, nœuds, graines de mauvaises herbes, etc.). Les arachides sont ensuite nettoyées à l’aide d’une machine de nettoyage afin que l’huile ne soit pas contaminée par des matières étrangères. Cela permet de réaliser le processus d’extraction aussi efficacement que possible..

Étape 2 : Décorticage

Après le nettoyage, il est nécessaire d’enlever la coque extérieure, car elle ne contient pas d’huile. Le décorticage peut être effectué manuellement par la main-d’œuvre ou à l’aide d’une machine décortiqueuse pour réduire le besoin en main-d’œuvre et raccourcir le temps de production. Le but du décorticage avant le pressage est de réduire l’absorption d’huile par la coque, d’augmenter le rendement en huile, d’améliorer l’efficacité du traitement de la machine de production d’huile d’arachide et de réduire l’usure des équipements. Cela permet également d’améliorer la qualité du tourteau et sa valeur ajoutée

Étape 3 : Cuisson

La cuisson aide à briser les parois cellulaires et à ouvrir les cellules contenant l’huile. Elle réduit également la viscosité de l’huile afin qu’elle s’écoule plus facilement. Parfois, le pressage est effectué sans chauffage. L’huile extraite sans chauffage est appelée huile de première pression à froid.

SÉtape 4 : Pressage

Les arachides sont transférées par convoyeur et alimentées dans la trémie de la presse à vis. Le transport continu du matériau par l’arbre à vis augmente la pression jusqu’au niveau nécessaire, ce qui accroît le frottement à l’intérieur de la presse et génère de la chaleur, réduisant ainsi la viscosité de l’huile dans les graines écrasées et augmentant le débit d’huile. L’huile et le tourteau sont généralement collectés à la sortie de l’huile et à la sortie du tourteau / espace de pression.


Étape 5 : Filtration

Après le pressage, l’huile d’arachide brute contient encore des impuretés. Pour aider à éliminer ces impuretés restantes, on utilise généralement des presses à filtre pour huile. Les systèmes de filtration permettent d’éliminer les particules de grande et petite taille, et même l’eau contenue dans l’huile. Lire la suite : Processus de raffinage de l’huile d’arachide

Équipements et machines pour démarrer une activité de production d’huile d’arachide

Voici certaines des machines et équipements les plus importants pour une usine d’huile d’arachide :

Coût d’une usine de production d’huile d’arachide

Articles connexes

Demander un devis

(Veuillez remplir le formulaire ci-dessous)

Drag & Drop Files, Choose Files to Upload