Appelez maintenant +91 95017 65000
Usine de moulin à huile de coton

Usine de moulin à huile de coton

Nous sommes un fabricant fiable d’usine de moulin à huile de coton. La qualité, la technologie et le service sont trois choses sur lesquelles nous nous concentrons toujours comme engagement. Les principaux pays producteurs de graines de coton dans le monde sont l’Inde, la Chine, les États-Unis, le Brésil, l’Ouzbékistan, la Turquie, l’Union européenne, le Mexique, le Bénin, l’Éthiopie, le Nigéria, le Soudan, le Mali, le Burkina Faso et la Côte d’Ivoire.

Nous pouvons traiter toute question sur l’installation d’usines d’extraction de pétrole et de machines connexes. Nos fabrications ont été exportées dans le monde entier. Nous offrons à nos clients une solution sur mesure pour leurs besoins spécifiques.

Notre installation : usine complète d’extraction d’huile de coton

Machine de traitement de l’huile de graines de coton pour grande usine d’huile
Installation complète d’extraction d’huile de coton clé en main de 200 Tonnes Par Jour (TPJ) installée au Mali, en Afrique de l’Ouest

Vidéo de travail des machines de moulin à huile de coton

Si vous êtes intéressé par la création de votre propre usine d’extraction d’huile ou si vous avez besoin de plus de détails, contactez-nous et faites-nous part de vos besoins.

Machines et équipement requis pour installer une usine de moulin à huile de coton

Les besoins en machines et équipements pour les moulins à huile de coton dépendent généralement de divers aspects tels que le traitement des matières premières, la capacité de pressage requise, le budget des coûts de production et d’autres informations détaillées. Alors n’hésitez pas à nous contacter pour obtenir un plan d’affaires personnalisé et une liste de coûts de projet.

Ici, nous avons répertorié certaines des machines de base nécessaires pour démarrer une usine de moulin à huile de coton

  • Nettoyant pour semences
  • Expulseur d’huile / Presse à huile
  • Neutralisant / Réaction Vaisseau
  • Chaudière à vapeur
  • Élévateur à godets
  • Convoyeur à vis
  • Réservoirs de stockage d’huile
  • Machine de remplissage volumétrique
  • Panneau de commande

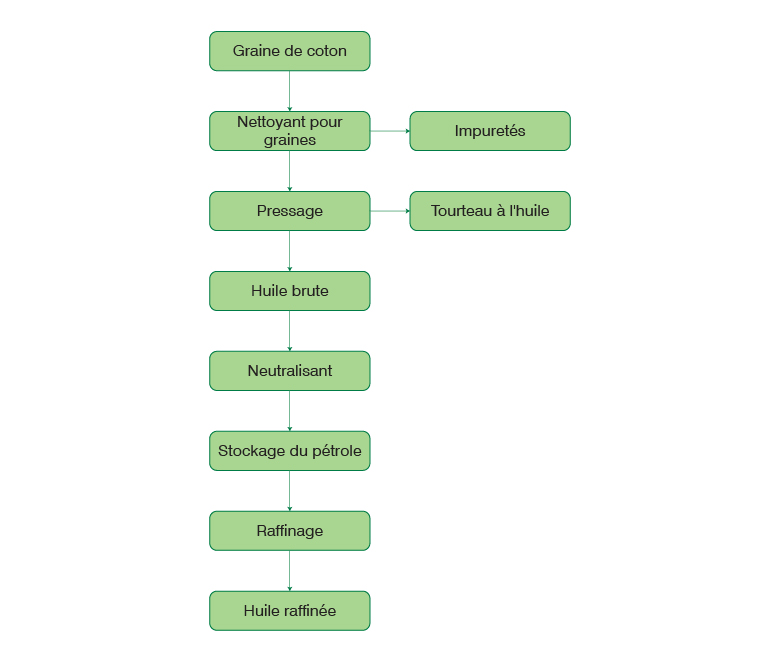
Processus d’usine de moulin à huile de coton

Dans l’huilerie de coton, la graine subit les étapes suivantes : nettoyage des graines, extraction de l’huile, neutralisation, stockage de l’huile et remplissage.

organigramme du processus de l'usine d'huile de coton
Organigramme du processus de l’usine d’huile de graines de coton

Nettoyant pour semences

Nettoyeur de graines de coton

Le nettoyant pour semences peut être utilisé efficacement pour éliminer les impuretés telles que les déchets, les pierres, le métal, le sable, les graines cassées de la matière première afin d’assurer une pureté maximale du produit final.

Nous fournissons à la fois un nettoyeur de semences de type vibrant rotatif et multi-étages avec système d’aspiration et boîte de collecte de poussière.

Avantages du nettoyant pour semences

  • Amélioration de la qualité des gâteaux et de l’huile
  • Amélioration de la récupération du pétrole
  • Capacité de presse améliorée
  • Réduit l’usure de l’équipement

Expulseur d’huile / Presse à huile

Presse à huile de graines de coton

Les graines de coton non décortiquées obtenues après le processus de délintage peuvent être utilisées comme matière première pour l’usine d’extraction d’huile de coton. La graine de coton contient 18 à 20 % d’huile. Après un pressage en une seule étape, il reste environ 6 à 7 % d’huile résiduelle dans la farine de graines de coton qui est une excellente source d’aliments pour bétail.

Le principe de fonctionnement de la machine à expulser l’huile de graines de coton est de pousser avec force les graines de coton à travers la chambre par l’action des vis rotatives. Au fur et à mesure que les graines de coton se déplacent vers l’extrémité de décharge, le pas de vis diminue, provoquant ainsi une compression. En raison de cette augmentation de la pression, l’huile est extraite des graines de coton et expulsée par les interstices de la chambre.

Neutralisant / Réaction Navire

Réacteur de neutralisation

L’huile de coton brute contient des acides gras libres; cet acide gras libre a tendance à augmenter au cours du stockage. Par conséquent, un neutralisant est nécessaire pour contrôler cet acide gras libre pendant le stockage et le transport vers les usines de raffinerie. Dans ce processus, le savon et les impuretés solides sont éliminés en ajoutant de la soude caustique.

Il s’agit d’un réacteur cylindrique à fond conique composé de serpentins de chauffage à vapeur, d’un dispositif à vapeur ouverte, d’un dispositif de pulvérisation pour solution caustique, d’un agitateur et d’un entraînement.

Chaudière à vapeur

Chaudière à vapeur pour la section de génération de vapeur

La chaudière est utilisée pour générer de la vapeur à partir de l’eau. Cette vapeur est évacuée par un pipeline qui est directement connecté à la bouilloire de cuisson pour le conditionnement des semences. Nous fournissons à la fois des chaudières à tubes de fumée de type multitubulaire vertical et horizontal. Nos chaudières peuvent être utilisées sur une variété de combustibles tels que le charbon, les coquillages, les cosses, le bois ou d’autres déchets agricoles, le mazout, le diesel, le gaz, etc.

La chaudière sera fournie complète avec préchauffeur d’air, conduits d’air et de gaz de combustion, réfractaire et isolation, I.D. Ventilateur, ventilateur F.D, pompe à eau d’alimentation, jauges de niveau, soupapes de sécurité, sas rotatifs, cheminée, etc.

Élévateur à godets

Élévateur à godets pour l’usine d’huile de graines de coton

L’élévateur à godets est principalement utilisé pour le transport vertical continu de graines de coton entre l’équipement de l’huilerie. Il assure un transfert automatique et uniforme des matériaux et rend également le processus moins laborieux.

Nous proposons un élévateur à godets à chaîne et à courroie, une construction MS ou SS avec goulotte de réception et de décharge, un dispositif de serrage de chaîne, etc., complet avec entraînement et tous les accessoires nécessaires.

Convoyeur à vis

Convoyeur à vis pour l’usine d’huile de graines de coton

Le convoyeur à vis est utilisé pour transporter du matériel, vers et depuis la machine vers l’élévateur ou vice versa.

Convoyeur à vis, construction MS ou SS, boîtier de type auge en U avec couvercle supérieur, pas de vis soudé au tuyau et avec l’arbre nécessaire, roulements de suspension, etc. complet avec entraînement et tous les accessoires nécessaires.

Panneau de commande

Panneau de commande pour l’usine d’extraction d’huile de graines de coton

Panneau de commande anti-poussière fabriqué à partir de M.S. feuille fournie avec schéma MIMIC complet avec composant individuel pour chaque moteur de la liste d’équipement donnée avec relais, contacteur, fusibles, interrupteurs marche/arrêt, etc. Complet avec arrivée, condensateur, presse-étoupes, etc. Interconnexion du moteur individuel au bouton-poussoir et au panneau de commande principal. Il comprend des MCB / MCCB, des démarreurs, un câblage interne, des contacteurs, des compteurs, des boutons-poussoirs, des relais de surcharge, des indicateurs et un compteur d’heures pour les expulseurs.

Prévisions du marché de l’huile de coton 2020-2024

En raison de la demande croissante d’huile de coton dans le monde, le marché devrait poursuivre sa tendance haussière au cours des sept prochaines années. Le marché des huiles devrait croître à 782,02 K tonnes au cours de la période 2020-2024, ce qui progresse à un Taux d’accroissement de 3% au cours de la période de prévision. Le rapport sur le marché de l’huile de coton fournit une analyse globale, la taille et les prévisions du marché, les tendances, les moteurs de croissance et les défis ainsi qu’une analyse des fournisseurs couvrant environ 25 fournisseurs. (Source : researchandmarkets.com)

Application de l’huile de coton

L’huile de coton est sans cholestérol et extraite des graines de divers cotonniers. Plus de 95% de l’huile de coton est principalement utilisée comme huile de cuisson.

L’huile de coton est de couleur dorée claire avec un goût léger et doux. Il est utilisé principalement sous forme de mayonnaise ou en complément des salades. Parce qu’elle est moins chère que l’huile d’olive et l’huile de canola, elle est utilisée dans de nombreux restaurants comme friture et dans la restauration.

Coût d’installation de l’usine d’extraction d’huile de coton

Le coût d’une usine de moulin à huile de coton dépend de différents facteurs tels que la capacité de l’usine, la sélection des équipements, le processus d’automatisation, etc. N’hésitez pas à nous contacter afin que nous puissions vous fournir la meilleure solution pour vos besoins.

Cherchez-vous à démarrer une nouvelle usine de production d’huile de coton ou à poursuivre votre expansion ?

La ligne de production d’huile de coton proposée par GOYUM est robuste, polyvalente, fiable et performante. Cette usine de production d’huile de coton est basée sur une technologie éprouvée qui est non seulement économe en énergie et efficace en énergie. respectueux de l’environnement, mais aussi économique.

Demander un devis

(Veuillez remplir le formulaire ci-dessous)

Drag & Drop Files, Choose Files to Upload