Coconut (Copra) Solvent Extraction Plant
GOYUM GROUP is one of the largest global manufacturer & exporter of Coconut / Copra Solvent Extraction Plant with manufacturing facilities in Ludhiana ( Punjab ), India.
The coconut palm (Cocos nucifera, L.) is one of the most useful trees. These trees grow up to 30 meter long and roots upto 10 meter depth with 25 cms dia trunk and 2 to 3 meters long leaves. This tree is perennial provider of food, beverage, shelter, animal feed, and feed-stock for the oleochemical industries. There are many good things about coconut plantation, however we will focus here about coconut oil extraction by various methods including solvent extraction process.
Description of Coconut Fruit:
The common mature coconut fruit weighs more that 1 kg and is ovoid in shape and green or yellow in color. The nut has a smooth epidermis over a fibrous mesocarp (husk) that covers the hard endocarp (shell).Within the shell is the endosperm (kernel, meat) approximately 1–2 cm thick. A thin brown layer called testa separates the kernel from the inner surface of the shell. The cavity within the kernel has an average volume of 300 mL and contains the endosperm liquid (coconut water).
The source of Oil is Kernel:
The kernel is the origin of the following products: coconut oil, desiccated coconut, coconut skim milk, coconut cream, coconut flour, protein powder, and copra.
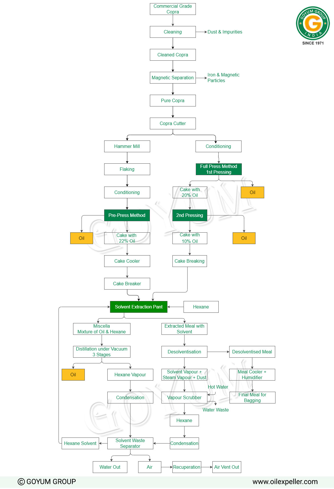
To extract the oil we will follow the below given steps
Copra is the dried kernel of coconuts. Fresh kernels contain approximately 50% moisture. Various drying methods are employed to bring down the moisture content ideally to 6–8%. At this level, mold growth in copra is inhibited. The conversion of kernel to copra is an essential step if the oil is to be drawn by the conventional mechanical extraction method.
General Specifications of Copra
| Moisture | 6% to 7% |
|---|---|
| Impurities | 2% to 3% |
| Oil Content | 60% to 65% |
| Protein | 10% to 11% |
The process starts with dry copra which will be available from the open market or from the farmers.
There are two processes. Solvent extraction by pre-pressing system and solvent extraction by full pressing system.
There are two processes
- Solvent extraction by pre-pressing system
- Solvent extraction by full pressing system.
The kernels are widely extracted with the help of mechanical expression process using screw presses and also with solvent extraction.
The solvent extraction process of coconut will be carried out with the following steps.
Method 1: Pre-press with solvent extraction
- Cleaning
- Magnetic Separation
- Copra Cutting
- Conditioning of Copra Pieces
- 1st Pressing
- 2nd Pressing
- Solvent Extraction
The cake obtained from 2nd Press will be send to solvent extraction process After solvent extraction the final cake will remain with 1 – 1.2% Oil.
Method 2: Solvent extraction of coconut kernels by pre-press method
- Cleaning
- Magnetic Separation
- Copra Cutting
- Hammer Mill of Copra Pieces
- Flaking
- Conditioning of Copra Pieces
- Pre-pressing
Cleaning
Various processes are used for drying of Copra. Most of the farmers and villagers use sun drying as the major of process. Due to sun drying in open environment will attract the kernel or copra may stick with some dust and other impurities. Rotary drum cleaners or vibro screeners are used to remove fine dust from Copra.
Magnetic Separation
The cleaned Copra passed through either rotary drum magnet of stationary permanent magnet to remove all iron contamination and iron particles. The iron and magnetic particles are discharged separately and copra separately. Copra obtained after this step is free from iron.
Copra Cutting
Under normal circumstance the copra is available with two halves or quarter size pieces from the market. These are very big for extraction hence size reduction is required. Copra will be making into pieces of 10mm to 15mm sizes to make suitable for extraction. A cutter is used to reduce the size of copra.
Hammer Mill of Copra Pieces
After getting the copra of reduced size will be send through the hammer mill where the size will be further reduced to 4 to 6mm pieces to enable to take it for further processing.
Flaking
The pieces of 4 to 6mm obtained from flakers will be pressed through two nos of chilled cast iron rolls where the pieces are further pressed to enable to release maxing oil during the pressing.
Conditioning of Copra Pieces
The copra pressed flakes feeded to the cooker conditioner which vertical stack type and where the copra pieces are conditioned by giving moisture and temperature suitable for mechanical pressing. The temperature of copra will be raised to 65 to 70°C in some cases upto 80°C and allowed for screw pressing.
Method 1: Pre-pressing
Pre-pressing
The conditioned flakes are pressed in the screw press where the oil is released. The cake with 18-20% oil will be send to the solvent extraction plant for further extraction leaving 1 – 1.2% of Oil.
Method 2: Full Press
1st Pressing
The pieces of 4 to 6mm obtained from flakers will be pressed through two nos of chilled cast iron rolls where the pieces are further pressed to enable to release maxing oil during the pressing
2ndPressing
The cleaned kernels are passed through the hammer mills with 6 – 8 mm perforated sheets. Hardened beaters with good quality perforated sheets to minimize the frequent replacement. The pieces broken to 6 mm are send to the cracker.
Solvent Extraction Process
The coconut cake / double pressed or pre-pressed can be directly solvent extracted or pressed cake or fully pressed cake. For direct solvent extraction two types of alternative processes are explained in the above. Apart from above two processes another process is there in which the coconut kernel are fully pressed and cake obtained from full press will be used to extract the balance oil 6% to 7% by using solvent extraction process. The pre pressed cake fully pressed cake from preparatory section is carried by Redler Conveyor and fed to Extractor Either through rotary valve or Plug O Seal to extractor feed hopper incorporated with high and low level arrangement to ensure proper level of material filled in the Hope and seal for the system. The material through the intake hopper moves on the endless band conveyor chain of moving deep bed extractor and the Hexane is sprayed counter currently over the moving bed material. The solvent percolates n penetrates through the bed and dissolves oil with it. The solvent oil mixture is called as Miscella. Miscella from last hoper will be transferred to miscella holding tank through miscella filter or hydro cyclones fixed above Extractor. The de-oiled seed material with solvent is discharged from extractor discharge hopper and is transferred to desolventisor toaster through leak proof sealed solvent tight conveyor.
Meal Conditioning and Bagging
The Coconut de oiled meal obtained from the DT discharged at 110°C will be cooled to 10°C above the ambient temperature. This cooled meal contains some quantity of lumps around 10% to 15% based on the operation and quality of steam. These lumps are sieved out and grinded to the specific size of sieve. This is the final product which called de oiled soya meal. This will be bagged in 50 to 75 kg through an automatic bagging machine.
Specifications of Solvent Extracted Coconut Oil:
| Moisture | 10 – 11% |
|---|---|
| Residual oil in cake | 1 – 1.2% |
| Protein | 19% – 22% |
| Temp after conditioning | + 10°C above ambient |
| POP test | Negative |
Coconut Solvent Extraction Plant Process
- Meal Desolventization
- Miscella Distillation System
- Condensation and Solvent Recovery
- Recuperation (Absorption and Desorption) Unit


